Skip links
Skip to primary navigation
Skip to content
Matrículas
Inicio
Nosotros
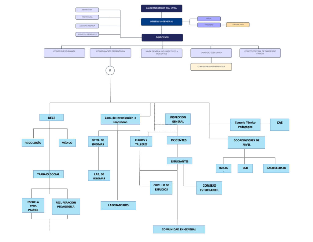
Organigrama
Documentos institucionales
Servicios
Oferta Educativa
Inicial II (3 y 4 años)
Educación General Básica
Básica Superior
Lista de útiles
Avisos
Eventos
Galería
Contáctanos
Read more
scroll
Toggle navigation
Inicio
Nosotros
Organigrama
Documentos institucionales
Servicios
Oferta Educativa
Inicial II (3 y 4 años)
Educación General Básica
Básica Superior
Lista de útiles
Avisos
Eventos
Galería
Contáctanos
Organigrama
Explore
Drag
Adding {{itemName}} to cart
Added {{itemName}} to cart
Loading...
×